![]() |
Grundlagen ComputernetzeProf. Jürgen Plate |
| Datenrate: | 10 MBit/s |
| Maximale Länge des gesamten Netzes: | 2500 m |
| Maximale Zahl der Knoten: | 1024 |
| Medium: | Koaxkabel, Basisbandübertragung |
| Zugriffsverfahren: | CSMA/CD |
| Datenprotokoll: | Frames variabler Größe |
Die Daten werden in Paketen gesendet und mit Verwaltungsinfo zu Beginn und
CRC-Prüfinfo am Ende versehen (Ethernet-Frame). Ethernet basiert, wie
andere Netze auch, auf einer Sammlung von Medium- und Protokollspezifikationen.
Zuunterst liegt die physische Ebene; sie umfaßt neben der Verkabelung
auch die Signalerzeugung und -kodierung. Als Ethernet von DEC, Intel und
Xerox aus der Taufe gehoben wurde, gab es nur eine Verkabelungsart, der
heutige Ethernet-Standard kennt eine Vielfalt von Topologien.
Ethernet-Anwender müssen bei der Vernetzung nicht nur zwischen den
Protokollen auf den höheren Schichten wie TCP/lP und IPX/SPX unterscheiden,
sondern auch noch den richtigen Ethernet-Frame wählen. 'Server not
found' oder ähnliche Fehlermeldungen stellen sich manchmal selbst dann
ein, wenn alle Ethernet-Treiber auf Workstation und Server korrekt geladen
sind und keine Kabelprobleme bestehen. Der Grund liegt nicht selten darin,
daß Ethernet nicht gleich Ethernet ist. Gleich vier verschiedene Dialekte
sind heute in Gebrauch, die erschwerenderweise ziemlich inkonsistent benannt
sind. Kein anderes lokales Netz weist diese Eigentümlichkeit auf. Groß
sind die Unterschiede nicht; sie beschränken sich auf ein paar Bytes
in den übertragenen Datenpaketen (Frames) und lassen sich in der Regel
durch einfache Konfigurationsänderungen der Netztreiber regulieren.
Die elektrischen Anschlußbedingungen im weitesten Sinne sind für
die verschiedenen LAN-Typen standardisiert. Es handelt sich dabei um die
Standards des IEEE (Institute of Electrical and Electronic Engineers, USA).
Das IEEE ist eine internationale Vereinigung, die sich mit allen wesentlichen
Aspekten der Elektrotechnik beschäftigt. Verbindlich für
lokale Netze sind die Empfehlungen des Subkomitees mit der Kurzbezeichnung
802. Eine relativ neu gegründete Runde beschäftigt sich mit drahtlosen
LANS (802.11). Physikalisch handelt es sich bei Ethernet immer um einen
Bus, an den die Stationen elektrisch parallel angeschlossen sind.
Das klassische Ethernet benutzt als Medium das yellow cable, ein dickes,
vierfach abgeschirmtes Koaxkabel. Die beiden Enden des Kabels
sind mit an den Wellenwiderstand des Kabels (50 Ohm) angepaßten
Widerständen abgeschlossen, um Reflexionen zu vermeiden. Wenn
eine Station nun Daten an eine andere senden will, schickt sie digitale
Signale auf Reisen. Diese Signale breiten sich vom Anschlußpunkt der
Station nach beiden Seiten hin gleichmäßig aus. Irgendwo auf
dem Weg liegt dann der Empfänger, der die Signale am Kabel abgreifen
kann und für die weitere Nutzung aufbereitet. Unabhängig davon
wandern die Signale jedoch weiter, bis sie die Leitungsenden des Ethernet-Kabels
erreicht hat. Dort wird ihre Energie vollständig von den Abschlußwiderständen
aufgenommen, so daß es nicht zu Reflexionen kommt.
Nach einer gewissen Zeit, die aus der Ausbreitungsgeschwindigkeit der Signale
und der Entfernung der sendenden Station zu den beiden Kabelenden resultiert,
sind die Signale 'verschwunden' und das Kabel wieder frei. Dieses Prinzip
liegt allen Ethernet-Varianten zugrunde. Es gibt jedoch Unterschiede in
der Topologie des Netzes und beim verwendeten Kabel.
Die Daten werden in Paketen, sogenannten 'Frames' zusammengefaßt.
Jedes Paket trägt zu Beginn Verwaltungsinformationen (z. B. Absender-
und Empfängerstation, Länge, etc.) und nach den Nutzdaten schließt
sich eine Prüfinformation an. Leider gibt es keinen einheitlichen Frame,
sondern entwicklungsgeschichtlich bedingt Frames mit unterschiedlichem Aufbau.
Es gab bereits Ethernet-Installationen, lange bevor dieses Netz unter der
Nummer 802.3 vom IEEE (Institute of Electrical and Electronics Engineers)
standardisiert wurde. Was Novell eigenmächtig als 'Ethernet 802.3'
bezeichnet, ist jedoch etwas anderes.
| Bitfolge 1010101010... |
Bitfolge 10101011 |
Ethernet-Frame, min. 64 Bytes, max. 1518 Bytes | Inter Frame Gap 9,6μs |
|||||
| Preamble | SFD | 6 Byte Dest.-Addr. |
6 Byte Source-Addr. |
2 Byte Type |
min. 46 Bytes, max. 1500 Bytes Daten |
4 Byte FCS |
||
Die Präambel dient zur Synchronisation, sie besteht aus einer Folge von '10101010'-Bytes. Der SFD hat an der letzten Stelle eine '1' (10101011). Die Längen der einzelnen Teile (in Byte) sind in der Grafik eingetragen. Sind weniger als 46 Datenbytes zu übertragen, muß mit Füllbits ergänzt werden, um die minimale Slot-Time zu erreichen.
| Bitfolge 1010101010... |
Bitfolge 10101011 |
Ethernet-Frame, min. 64 Bytes, max. 1518 Bytes | Inter Frame Gap 9,6μs |
|||||
| Preamble | SFD | 6 Byte Dest.-Addr. |
6 Byte Source-Addr. |
2 Byte Length |
2 Byte 0xFFFF |
min. 44 Bytes, max. 1498 Bytes Daten |
4 Byte FCS |
|
| Bitfolge 1010101010... |
Bitfolge 10101011 |
Ethernet-Frame, min. 64 Byte, max. 1518 Byte | Inter Frame Gap 9,6μs |
|||||||
| Preamble | SFD | 6 Byte Dest.-Addr. |
6 Byte Source-Addr. |
2 Byte Length |
1 Byte DSAP |
1 Byte SSAP |
1 Byte Control |
min. 43 Bytes, max. 1497 Bytes Daten |
4 Byte FCS |
|
| Bitfolge 1010101010... |
Bitfolge 10101011 |
Ethernet-Frame, min. 64 Byte, max. 1518 Byte | Inter Frame Gap 9,6μs |
||||||||
| Preamble | SFD | 6 Byte Dest.-Addr. |
6 Byte Source-Addr. |
2 Byte Length |
1 Byte DSAP |
1 Byte SSAP |
1 Byte Control |
5 Byte SNAP |
min. 38 Bytes, max. 1492 Bytes Daten |
4 Byte FCS |
|
Daher folgte beinahe unweigerlich eine baldige Erweiterung: Das 'Sub Network Access Protocol' (SNAP) sorgte für Abhilfe. Diese 802.2-Erweiterung mit der eigenen Protokoll-ID AAh stellt weitere fünf Bytes für die Protokoll-Identifikation des darüberliegenden Protokolls bereit, davon drei für eine Herstellerkennung. Der bekannteste Nutznießer hiervon ist AppleTalk. Auch die Millionenschar der TCP/IP-Anwender könnte ihre Ethernet-II-Pakete mit der zwei Byte langen Protokoll-ID dank SNAP in ein IEEE-konformes Format bringen - doch TCP/lP funktioniert auch ohne Standard und den zusätzlichen Protokoll-Overhead. Da TCP/lP eine von anderen Transportprotokollen unerreichte Bedeutung gewonnen hat (man denke allein an das Internet), empfiehlt es sich, wenn irgend möglich, durchgehend den Frame-Typ Ethernet II einzurichten. Häufig erzwingen die Gegebenheiten auch die weitere Berücksichtigung von Ethernet 802.3: Einige ältere, auf NetWare spezialisierte IPX-Printserver zum Beispiel mögen keinen anderen Rahmentyp. Der von Novell zur Zeit als Default-Typ verwendete 802.2 hat nur dann Berechtigung, wenn statt TCP/lP und IPX andere OSI-Protokolle zum Einsatz kommen sollen.
| Bitfolge 1010101010... |
Bitfolge 10101011 |
Ethernet-Frame, min. 68 Byte, max. 1522 Byte | Inter Frame Gap 9,6μs |
|||||
| Preamble | SFD | 6 Byte Dest.-Addr. |
6 Byte Source-Addr. |
4 Byte Tag |
2 Byte Type |
min. 46 Bytes, max. 1500 Bytes Daten |
4 Byte FCS |
|
| Bitfolge 1010101010... |
Bitfolge 10101011 |
Ethernet Frame tagged min. 68 Byte, max. 1522 Byte | Inter Frame Gap 9,6μs |
||||||||
| Preamble | SFD | 6 Byte Dest.-Addr. |
6 Byte Source-Addr. |
4 Byte Tag |
2 Byte Length |
1 Byte DSAP |
1 Byte SSAP |
1 Byte Control |
min. 42 Bytes, max. 1497 Bytes Daten |
4 Byte FCS |
|
Beim Internetzugang via DSL kommt auf der Verbindung zum DSL-Modem häufig das Protokoll PPPoE (Point-to-Point-Protocol over Ethernet) zum Einsatz. PPPoE beansprucht in jedem Frame zusätzlich 8 Bytes zur Übertragung von Verbindungsinformationen. Die MTU reduziert sich daher bei der Verwendung von PPPoE von 1500 auf 1492 Bytes.
Durch den Einsatz weiterer Protokolle bei einigen Providern, kann sich die MTU noch weiter verringern. Je nach Provider schwankt die MTU zwischen 1400 und 1492. Normalerweise wird die richtige MTU bei der Verbindung zum Provider automatisch eingestellt. Eine manuelle Einstellung einer zu größen MTU führt zu Verbindungsproblemen. Unter Linux kann die MTU für ein Interface mit dem Kommando ifconfig eth0 mtu <wert> eingestellt werden.
| Ausbreitungs- faktor | Medium |
|---|---|
| 1.00 | Vakuum |
| 0.77 | Koax-Kabel |
| 0.60 | Twisted-pair-Kabel |
Aber wozu ist dieser Wert bei Netzen interessant? Nehmen wir als Beispiel für die folgenden Berechnungen das 10Base2-Ethernet-Kabel.
Nehmen wir nun an, daß zwei Stationen A und B, die sich an gegenüberliegenden Enden des Kabelsegments befinden. Die Station A sendet zum Zeitpunkt t ein Datenpaket ab. Die Station B sendet ihrerseits zum Zeitpunkt t + (T - dt), also kurz bevor das Signal von A bei B ankommt. Damit A die Kollision erkennen kann, vergeht nochmals die Zeit (T - dt), also insgesamt t + 2*(T - dt).

Für den Grenzfall können wir dt gegen 0 gehen lassen, woraus folgt, daß die Dauer der Übertragung eines Datenblocks mindestens 2*T betragen muß, damit eine Kollision bei CSMA/CD sicher erkannt wird. Ein Datenblock muß also mindestens diese Zeit 2*T zur Übertragung benötigen.
Die kleinste erlaubte Packetgrösse von 64 Byte benötigt bei 10Base2
51.2 µs, um komplett gesendet zu werden.
Ein Signal, das 51.2 µs dauert, legt im Coax-Medium folgende
Strecke zurück:
0.77 * 3 * 108 = 231 * 106 m/s
231*106 * 51.2*10-6 = 11827.20 m = 11.82 km
Das 64-Byte-Ethernetpacket benötigt also für die Strecke von 2 * 2,5
= 5 km im idealen Fall nur etwa die Hälfte der minimalen
Übertragungsdauer von 51.2 µs. - die LAN-Sepzifikation beinhaltet
somit eine Sicherheitsreserve um dem CSMA/CD-Protokoll des Ethernet auch im
realen Fall zu genügen.
Das ideale Beispiel ist sehr weit von der Realität entfernt. Es liefert jedoch ein Gefühl für die Zeiträume, mit denen beim Ethernetverkehr gerechnet wird. Für jeden Planer eines Netzes ist es wichtig, möglichst genau den "worst case" seines Netzes zu kennen, damit sicher gestellt ist, daß die Kollisionsbehandlung korrekt arbeitet. Dazu werden die jeweils am weitesten entfernten Netzwerkdevices einer Kollisionsdomäne betrachtet. Hierbei ist sowohl die Entfernung, als auch die zwischen Ihnen liegende Netzhardware zu beachten.
Entsprechend jedem physikalischen Element auf der Strecke zwischen den Netzwerk-Devices (Hin- und Rückweg) werden bestimmte Werte addiert. Dies sind die sogenannten "Bitzeiten", die spezifisch für jede Hardware sind. Diese Bitzeiten sind entweder aus der Literatur oder der jeweiligen Herstellerbeschreibung zu entnehmen. Aber nicht immer findet man alle Werte; dann muß man allgemeingültige Werte benutzen, z. B. 8 Bitzeiten für einen Repeater. Diese Zahl soll das Zeitintervall repräsentieren, die ein Repeater benötigt um das Ethernetpaket weiterzuleiten.
Ist jede auf der Strecke befindliche Hardware in die Rechnung eingeflossen, so erhält man den Round Trip Delay (RTD). Der RTD muß unter einem definierten Schwellwert liegen. Dieser Schwellwert von 51,2 µs entspricht 512 Bitzeiten. Zur Erinnerung: das kleineste Paket hat 64 Byte = 512 Bit Länge. Dieser Wert wird auch als "Slot-Time" bezeichnet.
Das Kabel zwischen AUI (Attachment Unit Interface) und MAU (Media Attachment Unit) hat abweichende Spezifikationen (Twisted-Pair, jeweils für Senden und Empfangen getrennt, abgeschirmt), seine Maximallänge beträgt 50 m, die Mindest-Signalausbreitungsgeschwindigkeit beträgt 0,65*c = 195000 km/s. Daraus folgt eine maximale Laufzeit von 0,05/195000 s = 0,256 Mikrosekunden.
Da sich maximal drei 10Base2-Netzsegmente über Verstärker (Repeater) verbinden lassen, ergibt sich eine Maximallänge von 1500 m, und so eine Laufzeit von 13 Mikrosekunden. Dabei ist noch zu berücksichtigen, daß bis zu sechs Transceiverkabel beteiligt sein können (je eines an den Stationen und je zwei an den beiden Repeatern). Die maximale Verzögerung ist hier also 3,08 Mikrosekunden. Wenn man noch die Zeiten für die Kollisionserkennung im Ethernet-Interface und weitere Hardwareparameter berücksichtigt, kommt man auf die im Ursprungsdokument von 1980 angegebene maximale Laufzeit von 45 Mikrosekunden.
Zu lange Kabel, zuviele hintereinandergeschaltete Repeater, aber auch das Ausreizen der im Standard angegebenen Parameter kann durchaus im Zusammenspiel mit Komponenten, die am Rande der Toleranzgrenze liegen, zu Fehlfunktionen führen. Daher sollte man die angegebenen Längen immer unterschreiten. Auch bei der Planung von Netzen ist zu berücksichtigen, daß Kabel niemals in "Luftlinie" verlegt werden und die Kurven und Schleifen in den Kabelkanälen sich schnell addieren.
Nicht verkleinern läßt sich jedoch der Overhead, der durch die Verwaltungsinformation im Ethernet-Frame (Adressen, Control-Info) entsteht. Der Overhead wird umso kleiner, je größer der Nutzdatenanteil ist. Die folgende Tabelle zeigt die Abhängigkeit von Overhead und Nutzdaten (berechnet):

Im folgenden Diagramm ist der prozentuale Overhead gegen die Nutzdaten-Bytes aufgetragen.

| Layer | Aufgabe | |
| 7 bis 4 | Application Presentation Session Transport |
Später weitere Erläuterungen |
| 3 | Network | Wegewahl, Vermittlung |
| 2 | Data Link | Zusammenfassung der Bits in Blöcke (Bytes, Frames), Flußsteuerung, Reihenfolgesicherung Fehlererkennung in Blöcken und Korrektur |
| 1 | Physical | mechanische Charakteristika (z.B. Pin-Belegung, etc.), elektrische, elektromagnetische, akustische, optische Charakteristika, Übertragungsart (z.B. analog/digital, synchron/asynchron, Modulation etc.) |
Ethernet und IEEE 802.3 sind im OSI-7-Schichten-Modell in der zweiten Schicht angesiedelt, wobei man diese Schicht beim IEEE802.3 zusätzlich einmal unterteilt in die Schichten 2a: Media Access Control (MAC) und 2b: Logical Link Control (LLC).

Der Ethernet-Standard umfaßt Schicht 1 des OSI-Modells (Physikalische Schicht) und den unteren Teil von Schicht 2, der Verbindungsschicht. Dieser Teil wird MAC (Media Access Control) genannt. MAC und LLC (Logical Link Control) füllen zusammen Schicht 2 aus. Der Standard ist in drei Unterebenen eingeteilt. Von oben sind dies die eben genannte MAC und in Schicht 1 "PLS" (Physical Signaling) sowie "PMA" (Physical Medium Attachment). Die Schnittstelle zwischen ihnen ist auch im Standard definiert. Die Verbindung zwischen Medium und PMA wird "MDI" (Medium Dependent Interface) genannt. Die Einheit zwischen PMA und PLS wird mit "AUI" (Attachment Unit Interface) bezeichnet. "MDI" ist der Anschluß zum Netzkabel.

In manchen Dokumentationen ist zu lesen, dass es für Ethernet ganz spezielle, sogenannte Ethernet-Adressen gäbe. Dies ist absolut falsch. Alle bekannten Zugriffsverfahren der MAC-Schicht (wie z.B. CSMA/CD bzw. Ethernet, Token Bus, Token Ring, FDDI) verwenden einheitlich das im folgenden beschriebene MAC-Adressformat mit 48 bit langen MAC-Adressen.
| I/G | U/L | OUI | OUA |
|---|---|---|---|
| 1 bit | 1 bit | 22 bit | 24 bit |
Das folgende Bit (U/L für Universal/Local) zeigt an, ob die MAC-Adresse global eindeutig (Universally Administered Address (UAA); U/L = 0) oder lokal veränderbar und nur dort eindeutig ist (Locally Administered Address (LAA); U/L = 1).
Für die Darstellung von MAC-Adressen verwendet man am besten die kanonische Form: Die 48 Bits werden zu Bytes bzw. Oktetten derart zusammengefaßt, daß 6 Oktette entstehen, wobei die Bitreihenfolge nicht verändert wird und das I/G-Bit im 1. Oktett links steht und als Least-Significant-Bit (LSB) interpretiert wird. Unter der Festlegung, daß in jedem der 6 Oktette das LSB links steht, wird dann jedes Oktett durch zwei hexadezimale Ziffern dargestellt und die Ziffernpaare werden durch Bindestriche getrennt. Ein Beispiel mag dies veranschaulichen.
Wenn ein MAC-Rahmen an mehrere bzw. an alle Stationen eines Netzes verschickt werden soll, spricht man von einem Multicast bzw. einem Broadcast. Entsprechende Multicast- bzw. Broadcast-Adressen gibt es verständlicherweise nur als Ziel-Adressen. Bei einem Broadcast lautet die MAC-(Ziel-)Adresse FF-FF-FF-FF-FF-FF. Einige standardisierte Multicast-Adressen sind:
01-80-C2-00-00-00: Spanning Tree Protocol
01-80-C2-00-00-10: Brücken-Management
01-00-5E-00-00-00: Internet Protocol (IP) Multicast
CF-00-00-00-00-00: Ethernet Configuration Test Protocol (Loopback)
Neben der OUI existiert auch ein kleiner Adressbereich (IAB – Individual Address Block), der sich insbesondere für Privatpersonen und kleine Firmen lohnt. Interessierte erhalten einen kleinen eigenen Adressbereich innerhalb der Bits 11 bis 0. Damit sind 212 = 4096 individuelle Adressen möglich.
In der OUI-Datenbank als "privat" gekennzeichnete Herstellerkennungen sind für Firmen registriert, die ihre Identität nicht öffentlich preisgeben wollen. Adressen aus diesen Bereichen können daher nicht, wie man vermuten würde, für lokale Zwecke eingesetzt werden.
Die Herstellerkennung ist weitgehend in einer Datenbank einsehbar: ( standards.ieee.org/regauth/oui/index.shtml). Unter http://www.techzoom.net/lookup/check-mac.en kann man den Hersteller einer MAC-Adresse suchen.

"Am 22. Mai haben wird den 40. Jahrestag der Erfindung des Ethernet
im Xerox PARC gefeiert. Jetzt, am 23. Juni, feiern wir den 30.
Geburtstag der Ethernet-Standardisierung durch IEEE 802."
Natürlich wurde das Ethernet seit 1983 des öfteren (neu) standardisiert. Im IEEE 802.3 wurden immer wieder die Innovationen aufgenommen - von 2,94 Mb/s bis zu 100 Gb/s, von dicken zu dünnen Koaxialkabeln bis hin zu verdrillten Zweidrahtleitungen und Glasfaserkabeln, von CSMA/CD zu Switch und schließlich Zugangspunkten. Gleichzeitig wurde dabei ein hoher Grad an Rückwärtskompatibilität sichergestellt.
"1983 gab es Menschen, die Ethernet kauften und die ich nicht persönlich
kannte. 1985 gab es sogar Menschen, die ich nicht kannte, die das Ethernet
erfanden. Und sie tun es auch heute noch mit großem Erfolg, indem sie den
offenen Standardisierungsprozess des IEEE nutzen. Gratulation und
vielen Dank", so Metcalfe weiter (Quelle: IEEE SA).
1972 Entwicklung begann bei Xerox
1976 erste Vorstellung (3 Mbit/s Datenrate)
1980 Standard "Ethernet V1.0" (DEC, Intel, Xerox)
1981 Standard IEEE 802
1982 Standard "Ethernet V2.0"
1983 Standard IEEE 802.3 (CSMA/CD)
1985 Erweiterung auf den 10BaseT-Standard (IEEE 802.3i)
1995 Standard 802.3u Fast Ethernet (100 Mbit/s)
1998 Standard 802.3z Gigabit-Ethernet (Glasfaser)
1999 Standard 802.3ab Gigabit-Ethernet (Kupferleiter)
2002 Standard 802.3ae 10-Gigabit-Ethernet
Robert Metcalfe bei Xerox suchte Anfang der 70er Jahre eigentlich nur eine Netzanbindung für Drucker mittels eines Koaxkabels.
Zitat aus The Ethernet Sourcebook, ed. Robyn E. Shotwell (New
York: North-Holland, 1985):
``The diagram ... was drawn by Dr. Robert M. Metcalfe in 1976 to
present Ethernet ... to the National Computer Conference in June of
that year. On the drawing are the original terms for describing
Ethernet. Since then other terms have come into usage among Ethernet
enthusiasts.''
Die erste Skizze ist auch noch überliefert (Quelle: Palo Alto Research Center):

Ein Bericht der Erfinder über das Experimental-Ethernet findet man
in dem Zeitschriftenartikel:
Robert M. Metcalfe and David R. Boggs.``Ethernet: Distributed Packet
Switching for Local Computer Networks,'' Association for Computing
Machinery, Vol 19/No 7, July 1976.
Eine Zusammenfassung des Patents ist im WWW unter http://patent.womplex.ibm.com/details?patent_number=4063220 zu finden.
Sehr umfassende Informationen über das Ethernet sind auch unter http://wwwhost.ots.utexas.edu/ethernet/ gespeichert.
Das folgende Bild zeigt eine frühe Skizze der Struktur des Ethernet von Bob Metcalfe, als er am Xerox PARC geforscht hat (Quelle: Palo Alto Research Center). Das Memo mit der Skizze war betitelt:
MAY 22, 1973
TO: ALTO ALOHA DISTRIUBTION
FROM: BOB METCALFE
SUBJECT: ETHER ACQUISITION
HERE IS SOME ROUGH STUFF ON THE ALTO ALOHA NETWORK.

Als Netzprotokoll wird das ALOHA-Protokoll verwendet, einem Funkprotokoll der Universität von Hawaii zum Datenaustausch zwischen den Inseln. Das Protokoll nimmt eine feste Rahmengröße an und sendet, wann immer was ansteht. Eine kollisionsfreie Übertragung ist nur bis zu einer Netz-Auslastung von 18% möglich. Beim slotted ALOHA, es wird zu bestimmten Zeiten gesendet, erfolgt die theoretische kollisionsfreie Übertragung bis zu einer Auslastung des Netzes von 37%.
Robert Metcalfe erweitert das Verfahren durch einen Abhör- Mechanismus, der zuvor prüft, ob der Kanal frei ist (carrier sense) und entwickelt ein ausgeklügeltes Kollisionserkennungsverfahren, wenn zwei Stationen gleichzeitig senden sollten (multiple access).
Auch die Geschwindigkeiten stiegen bis heute noch weiter an. Die heute verwendeten Twisted-Pair-Verkabelungssysteme haben sich in den letzten beiden Jahrzehnten rasant entwickelt. Hat man im Jahr 1995 noch Netze mit Übertragungsraten von 100 MBit/s errichtet und betrieben, so stieg die Geschwindigkeit seither um den Faktor 100. Seit dem Jahr 2000 wurden kupferbasierende Netze mit Übertragungsraten von 1 Gbit/s errichtet und betrieben. 10 Jahre danach wurden Netze mit Übertragungsraten von 10 Gbit/s (Cat 6A) möglich. Zunächst findet man diese hauptsächlich in Rechenzentren zur Anbindung von Servern an Speichersysteme. Aber genauso wie man schon früher gesehen hat, sind immer noch die Server von heute unsere Desktops von morgen – bei Leistung und Netzanbindung.
Am 17. Juni 2010 wurde ein weiterer Meilenstein erreicht. Von der "IEEE 802.3ba – 40 Gbit/s and 100 Gbit/s Ethernet Task Force" wurde der Standard zur Übertragung von 40 Gbit/s und 100 Gbit/s über Glasfaserkabel verabschiedet.
Weitere Quellen:
10Base5 (Thick-Ethernet, Yellow-Cable)
|
10Base2 (Thin-Ethernet, Cheapernet)
|
10Base-T
| 100Base-T
|
10BaseFB
|
10BaseFL
|
100BaseFX
|
100BaseT4
|
1000BaseLX
|
1000BaseSX
|
1000BaseCX
|
1000BaseT
|
10GBaseLX4
|
10GBaseSX4
|
10GBaseSR
|
10GBaseSW
|
10GBaseLW
|
10GBaseLR
|
10GBaseER
|
10GBaseEW
|
Quelle der Tabelle: www.koehler-ks.com/Ethernet.php
Bis alle eingesetzten Switches und Hubs über PoE verfügen muss man noch auf eine Bastellösung zurückgreifen. Bei einzelnen Komponenten, die über Power-over-Ethernet mit Strom versorgt werden können, tut es ein einfacher Power Injektor, der im Leitungsnetz zwischen Hub/Switch und Endgerät geschaltet wird. Gibt es in einem Netzwerk mehrere Power-over-Ethernet-Endgeräte, dann ist ein Power Hub nötig, der dann beim Hub/Switch installiert sein sollte.
Die Technologie von Power over Ethernet erlaubt es kleinere Netzwerkgeräte, wie z.B. IP-Telefone, Accesspoints, Netzwerkameras etc., ohne eine externe Stromquelle zu betreiben. Die Idee der Stromversorgung über die Netzwerkleitung ist jedoch schon älter, nur gab es bislang keinen gültigen Standard, so daß verschiedene Hersteller eigene Lösungen entwickelten. Dadurch war die Gefahr groß, daß man aus Versehen inkompatible Komponenten durch das Anschließen beschädigt. Im IEEE 802.3af wird zwischen 2 Kernkomponenten unterschieden.
Die Übertragung der 48-V-Gleichspannung ist für maximal 100 Meter ausgelegt, was auf das Ethernet abgestimmt wurde. Die angeschlossenen Geräte dürfen 350 mA Strom abnehmen und die maximale Speiseleistung beträgt 15,4 W. Die Versorgung der Endgeräte erfolgt über Cat.5 Kabel mit RJ-45 Steckern. Das PoE-Verfahren macht sich die Tatsache zu nutze, dass von den 4 vorhandenen Adernpaaren lediglich 2 zur Datenübertragung benutzt werden.
Jetzt wird das PD mit einer geringen Leistung versorgt. Das PD signalisiert nun dem PSE welcher der 5 Leistungsklassen es angehört. Die Erkennung erfolgt innerhalb einer Sekunde. Einen weiteren Schutz bietet der Disconnect-Schutzmechanismus. Wenn ein PD entfernt wird, deaktiviert der PSE automatisch die Stromversorgung des entsprechenden Ports. Dieser Mechanismus soll das Vertauschen von PoE-fähigen mit Standardgeräten verhindern. Es werden folgende Leistungsklassen unterschieden:
| Klasse | Verwendung | Max. Einspeiseleistung (PSE) | Max. Entnahmeleistung (PD) |
| 0 | default | 15,4 W | 0,44 bis 12,95 W |
| 1 | optional | 4,0 W | 0,44 bis 3,84 W |
| 2 | optional | 7,0 W | 3,84 bis 6,49 W |
| 3 | optional | 15,4 W | 6,49 bis 12,95 W |
| 1 | reserviert | 15,4 W | Reserviert |
Heute definiert der Standard eine maximale Leistung von 12,95 W am Endgerät. Seit der Einführung von Power over Ethernet ist die Nachfrage nach höherer Leistung gestiegen, um auch Geräte zu versorgen, die mehr Leistung benötigen, darunter:
Die Übertragung von Energie über eine universelle Kommunikationsverkabelung führt dazu, dass die Temperatur in der Verkabelung abhängig von der übertragenen Energiemenge und dem Leiterquerschnitt steigt. Mit zunehmender Wärme im Kabelbündel nimmt auch die Einfügungsdämpfung zu, was die maximal zulässige Kabellänge verringert. Daraus ergibt sich die Verringerung der maximal zulässigen Kabellänge durch höhere Kabeldämpfung aufgrund höherer Temperaturen. Im Standard ist die maximale Temperatur von 60°C festgelegt. Die Reduzierung der Leitungslänge lässt sich jedoch durch ein Kabel mit einer höheren Kategorie mit einem größeren Aderquerschnitt kompensieren. Bei der Planung einer Installation für PoEplus sind die Folgen der Wärmeableitung sowohl im Kabel als auch in der Umgebung in besonderem Maße zu berücksichtigen.
Ein weiteres Problem stellt der RJ45-Stecker dar, der ja ursprünglich nicht für höhere Ströme gedacht war. Beim An- und Abstecken unter Last werden die Kontaktflächen stark belastet. Während des Steckvorgangs verschiebt sich der Kontaktpunkt zwischen Stecker Buchse entlang der Oberfläche der Kontakte vom ersten Kontaktpunkt (Verbindungs- bzw. Trennungsbereich) zum Endkontaktpunkt.
Diese beiden Bereiche sind durch die Schleifzone getrennt. Untersuchungen haben gezeigt, dass das Design von modularen Steckverbindern, beschrieben im Standard IEC 60603, normalerweise sicherstellt, dass die Schleifzone von der Kontaktzone getrennt ist, in welcher der Kontakt zwischen Stecker und Buchse bei normalem Betrieb hergestellt wird (nominaler Kontaktbereich). Bei schlechtem Kontaktdesign, bei dem sich die beiden Bereiche überlappen und so die Kontakte im Kontaktbereich durch Funkenbildung beim Ein- bzw. Ausstecken beschädigt werden können. Die erhöhte Leistung von PoEplus kann einen stärkeren Funken bei der Trennung verursachen, wodurch dieses Problem noch vergrößert wird.
| Pin | Leitung | Pin | Leitung |
|---|---|---|---|
| 1 | TX+ | 5 | PoE/G |
| 2 | TX- | 6 | RX- |
| 3 | RX+ | 7 | PoE/-48V |
| 4 | PoE/G | 8 | PoE/-48V |
Wird die Netzwerkverkabelung auch für andere Anwendungen, z. B. für Telefonie, genutzt, dann ist Vorsicht beim Einsatz von Power-over-Ethernet-Netzwerk-Komponenten geboten. Mit einem Mechanismus sollten die Power-over-Ethernet-Netzwerkkomponenten vor dem Einschalten der PoE-Stromversorgung alle angeschlossenen Endgeräte auf PoE-Unterstützung überprüfen. Auf einen Anschluss sollte nur dann Spannung geschaltet werden, wenn dort auch ein Endgerät mit PoE-Unterstützung angeschlossen ist.
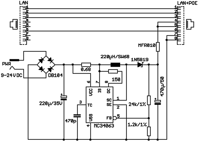
Das folgende Bild zeigt, wie man die 48-V-Versorgung für Power-over-Ethernet mittels einer Standardschaltung aus einer niedrigeren Eingangsspannung erzeugen kann. Der integrierte Step-Up-Wandler erzeugt die benötigten 48 Volt aus eine Eingangsspannung von 9 bis 24 Volt.
Zum vorhergehenden Abschnitt |
Zum Inhaltsverzeichnis |
Zum nächsten Abschnitt |